优德官方网站w88

优德88(中国区)官方网站
服务服务

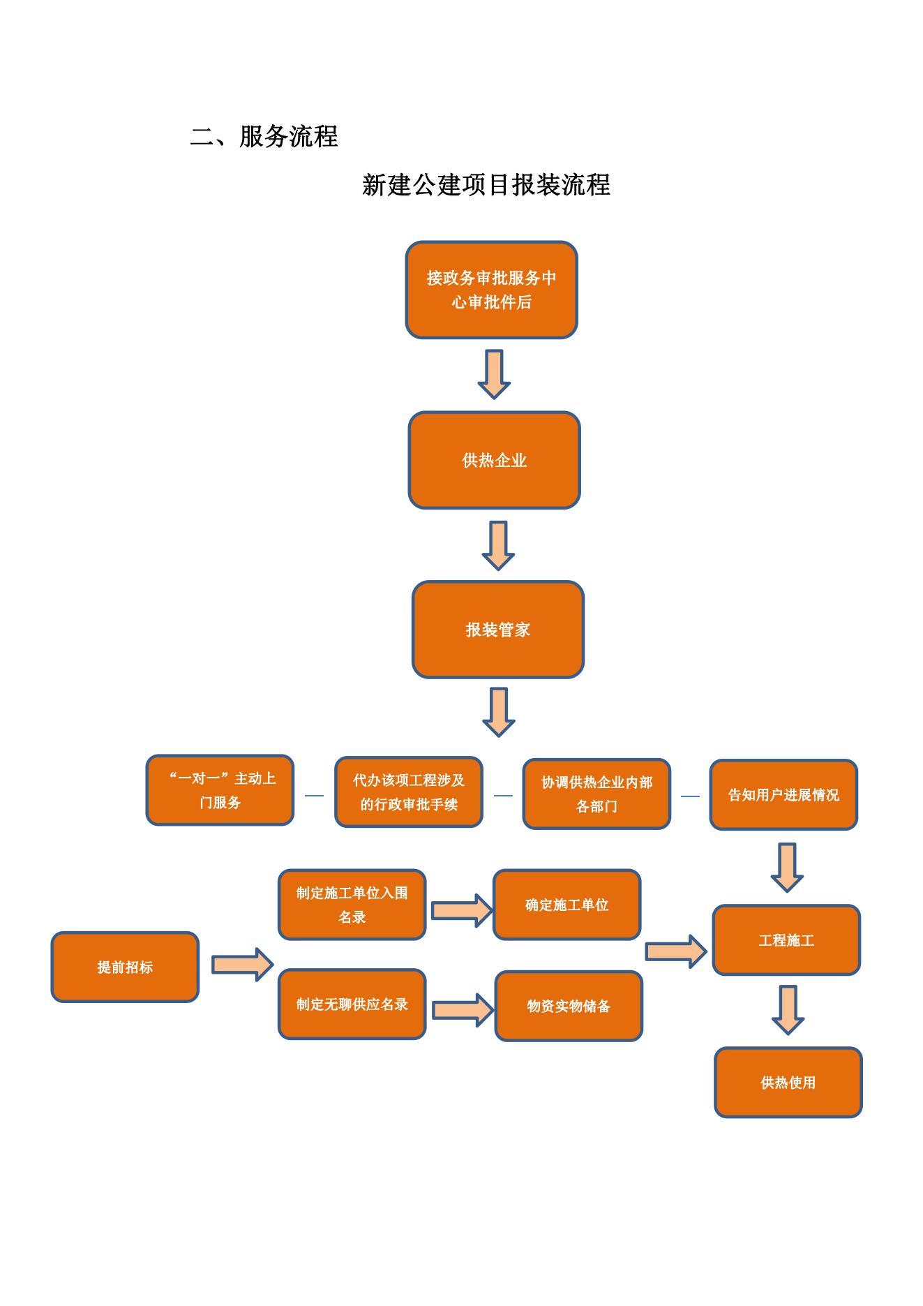
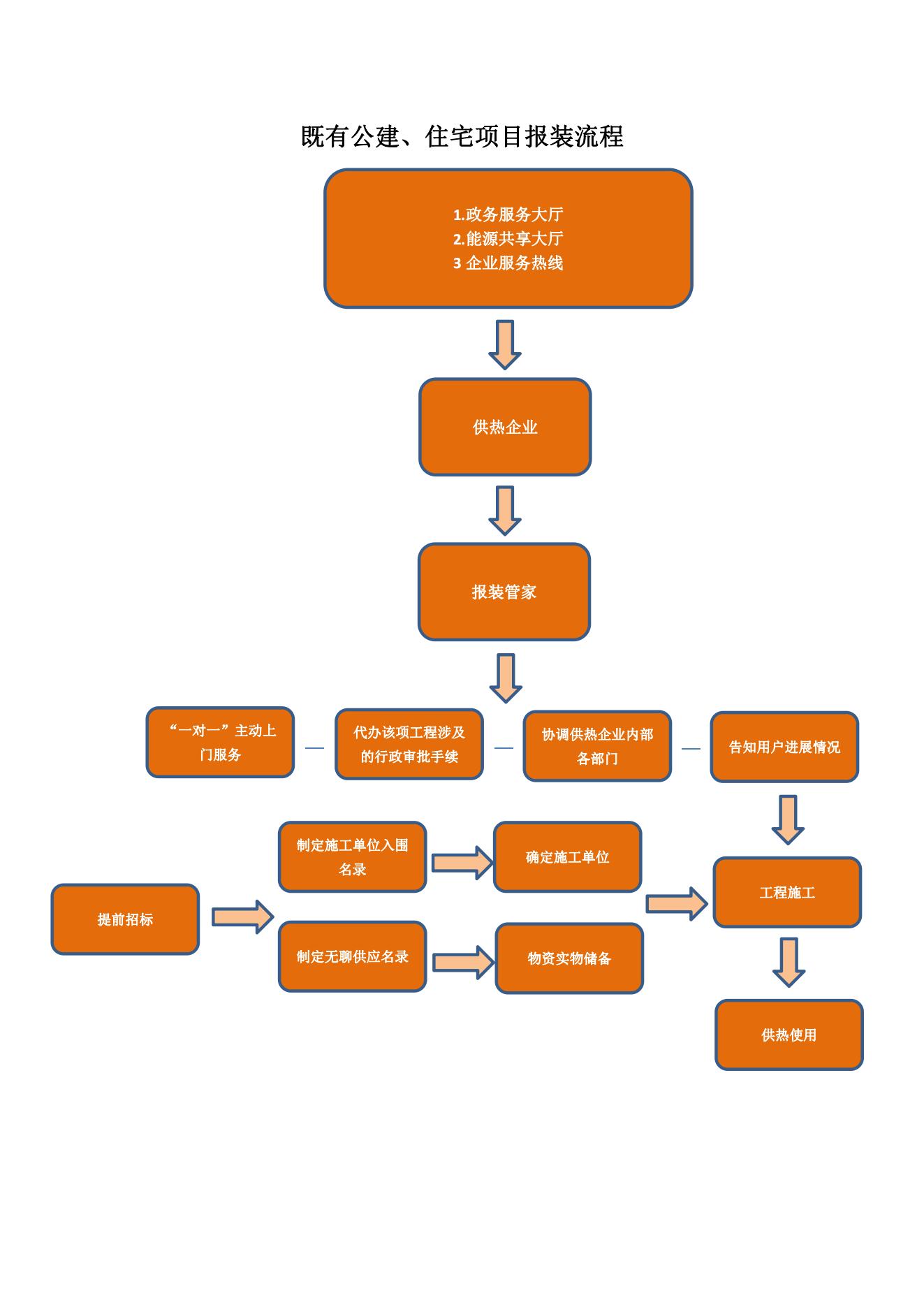
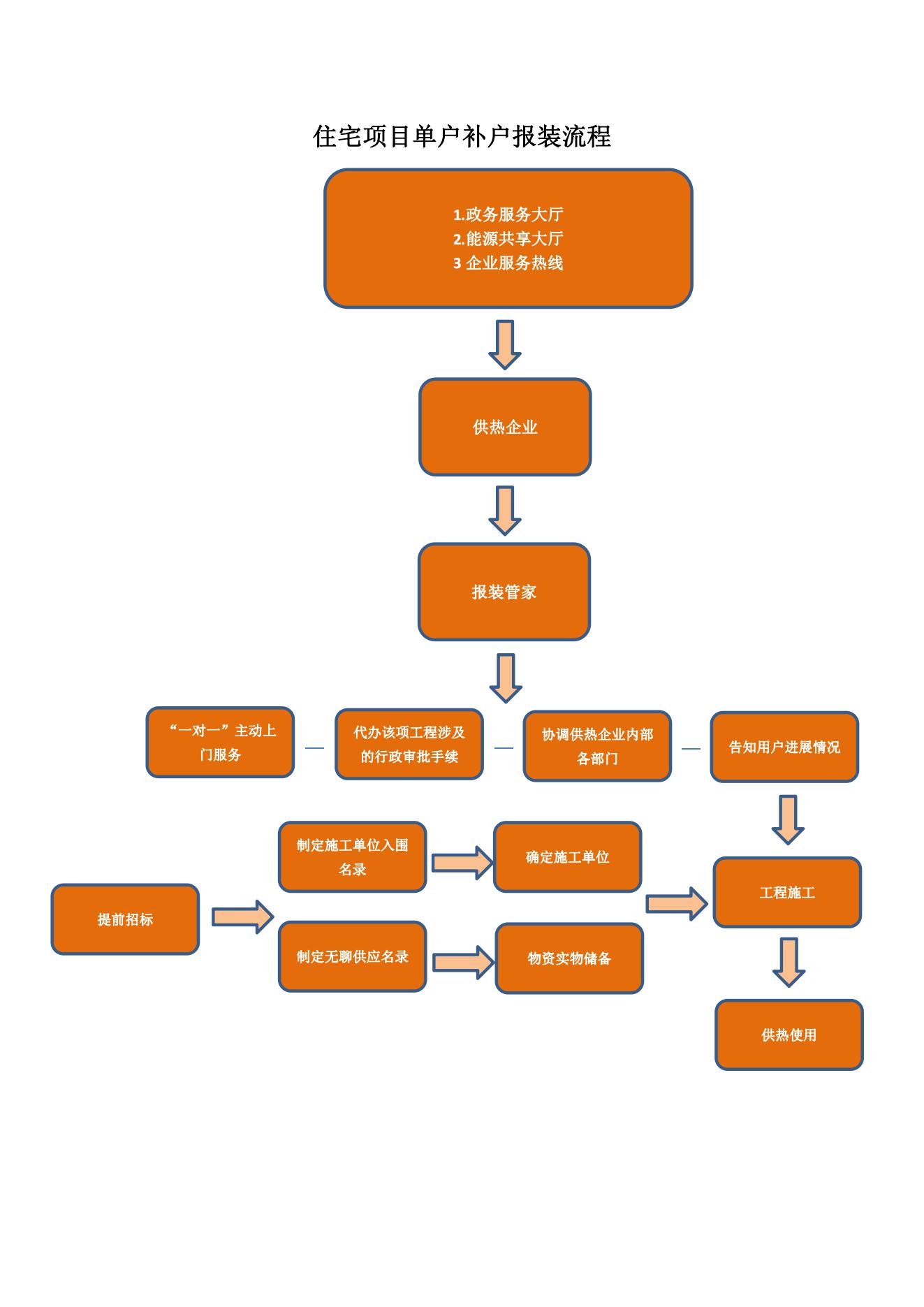
用热申请及用户入网接暖流程

优德88(中国区)官方网站

优德88(中国区)官方网站

优德88(中国区)官方网站

优德88(中国区)官方网站

网站地图